客户论文精选 | 18F-FAPI PET/CT 可视化肺动脉高压纤维化重塑:基于 MadicLab 高分辨率成像技术的研究
发布日期:2025-05-28 浏览次数:946
广州医科大学附属第一医院核医学科与呼吸科团队的研究成果《Targeting Fibroblast Activation Protein for Molecular Imaging of Fibrotic Remodeling in Pulmonary Arterial Hypertension(靶向成纤维细胞活化蛋白的分子成像评估肺动脉高压纤维化重塑)》在学术期刊《The Journal of Nuclear Medicine》(IF:9.1,核医学领域权威期刊)上发表。MadicLab PSA071 PET/CT扫描仪在研究中提供了活体大鼠的 18F-FAPI PET/CT 图像及定量分析结果。

研究背景与创新突破
肺动脉高压(PAH)是致死率极高的心血管疾病,以肺动脉重构和右心室纤维化为核心病理特征。传统组织活检因创伤性和取样局限性,难以实现早期纤维化动态监测。本研究首次利用18F 标记成纤维细胞活化蛋白抑制剂(FAPI)PET/CT 技术,结合MadicLab PSA071 高分辨率成像系统(空间分辨率<0.5mm),实现了 PAH 中纤维化重塑的非侵入性可视化评估。
核心研究内容
动物模型验证:早期纤维化的时空关联
• 模型构建:采用野百合碱(MCT)诱导 PAH 大鼠模型,通过 MadicLab PET/CT 在注射后第 7、14、21 天动态追踪 18F-FAPI 摄取。
• 关键发现:
第 14 天心肌和肺组织的 18F-FAPI 摄取达峰值(SUVr 心肌 2.13±0.76),早于右心室收缩压升高(第 14 天显著升高)和胶原沉积加重(第 21 天达高峰)。
免疫荧光证实 FAPI 摄取与活化成纤维细胞标志物(波形蛋白)共定位,验证了成像信号的病理特异性。

图1:MCT大鼠肺动脉高压(PAH)进展及心肌和肺组织18F-FAPI摄取的时间进程。(A)动物实验示意图。(B)MCT诱导的PAH模型的系列连续18F-FAPI PET/CT图像(横断位和冠状位)。(C)右心室收缩压随PAH进展逐渐升高,从第14天起显示显著差异(采用Kruskal-Wallis检验)。(D)MCT大鼠不同时间点18F-FAPI摄取的变化(MCT组与对照组间采用双向方差分析)。对照组(Con)第7天和第14天:n=5;第21天:n=3(A-D)。*P<0.05,**P<0.01,ns=无显著差异。IP=腹腔注射;SUVR=标准化摄取值比率。

图2.:MCT大鼠右心室(RV)和肺外周肺动脉(PA)的纤维化模式。 (A)相应时间间隔内Masson三色染色的右心室和肺组织切片代表性图像(蓝色为胶原蛋白)。比例尺分别为20 μm和100 μm。 (B)纤维化的平面定量分析(Masson三色染色的蓝色区域占总组织表面积的百分比)显示,MCT大鼠右心室和肺外周肺动脉的纤维化程度逐渐增加。采用Kruskal-Wallis检验。对照组(Con)第7天和第14天:n=5;第21天:n=3(A和B)。*P<0.05,ns=无显著差异。

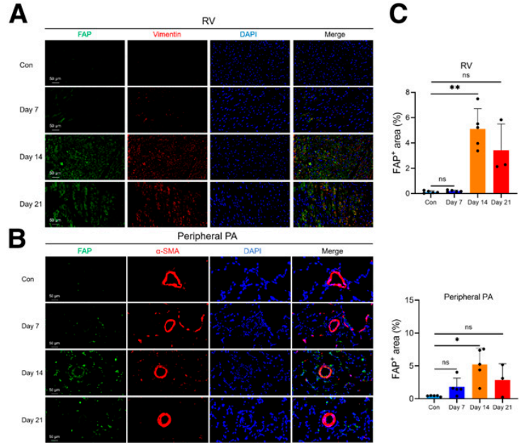
图3:MCT大鼠右心室(RV)和肺外周肺动脉(PA)的成纤维细胞活化蛋白(FAP)免疫荧光染色。 (A)相应时间间隔内右心室切片的FAP免疫荧光染色代表性图像(FAP,绿色;波形蛋白,红色;4',6-二脒基-2-苯基吲哚[DAPI],蓝色)。比例尺为50 μm。 (B)相应时间间隔内肺组织切片的FAP免疫荧光染色代表性图像(FAP,绿色;α-平滑肌肌动蛋白[α-SMA],红色;DAPI,蓝色)。比例尺为50 μm。 (C)右心室和肺外周肺动脉中的FAP表达在第14天达到峰值,第21天开始下降。对照组(Con)第7天和第14天:n=5;第21天:n=3。*P<0.05(Kruskal-Wallis检验);ns=无显著差异。
2. 临床研究:纤维化负荷与病情的量化关联
• 入组队列:38 例 PAH 患者(平均年龄 34±11 岁,女性占 65.8%),97.4% 患者的右心和肺动脉检测到异常 18F-FAPI 摄取。
• 功能关联:
摄取强度(SUVmax)与肺动脉压力(mPAP 57.2±16.9 mmHg)、WHO 功能分级呈正相关,与右心室功能指标呈负相关。
5 例随访患者中,3 例接受 PAH 靶向治疗后摄取降低,且临床症状改善,提示成像技术对治疗响应的监测潜力。

图 4. 胸部 PET/CT 图像的视觉定性评估和半定量分析
(A)肺动脉高压(PAH)患者的视觉评估结果。右心室游离壁(RVFW)和近端肺动脉(PPA)的 18F-FAPI 摄取阳性率最高(37/38,97%)。除心脏右侧和肺动脉外,左心室(LV)、左心房(LA)和肝脏也观察到 18F-FAPI 摄取。
(B 和 C)PAH 患者心肌和肺动脉的最大标准化摄取值(SUVmax)及靶本比(TBR)显著高于对照组。组间差异采用 Mann-Whitney U 检验计算。
(D)PAH 患者的代表性 18F-FAPI PET/CT 图像:
设备应用亮点
MadicLab PSA071 PET/CT 系统在研究中发挥关键作用:
• 高分辨率成像:精准捕捉肺动脉壁(薄至 0.5 mm)和心肌的早期纤维化信号。
• 定量分析能力:通过 SUV 比值和靶本底比(TBR)量化纤维化负荷,为病理关联提供数据支撑。
研究意义与展望
该研究首次证实 18F-FAPI PET/CT 结合 MadicLab 高分辨率成像可无创评估 PAH 纤维化进程,为早期诊断和治疗监测提供新工具。尽管需更大样本验证预后价值,但其在避免活检创伤和动态追踪疗效方面的优势,有望推动 PAH 诊疗向精准化、非侵入化方向发展。
论文链接:DOI: 10.2967/jnumed.124.268376
设备支持:MadicLab PSA071 PET/CT 系统(山东麦德盈华科技有限公司)
广州医科大学附属第一医院核医学科与呼吸科团队的研究成果《Targeting Fibroblast Activation Protein for Molecular Imaging of Fibrotic Remodeling in Pulmonary Arterial Hypertension(靶向成纤维细胞活化蛋白的分子成像评估肺动脉高压纤维化重塑)》在学术期刊《The Journal of Nuclear Medicine》(IF:9.1,核医学领域权威期刊)上发表。MadicLab PSA071 PET/CT扫描仪在研究中提供了活体大鼠的 18F-FAPI PET/CT 图像及定量分析结果。

研究背景与创新突破
肺动脉高压(PAH)是致死率极高的心血管疾病,以肺动脉重构和右心室纤维化为核心病理特征。传统组织活检因创伤性和取样局限性,难以实现早期纤维化动态监测。本研究首次利用18F 标记成纤维细胞活化蛋白抑制剂(FAPI)PET/CT 技术,结合MadicLab PSA071 高分辨率成像系统(空间分辨率<0.5mm),实现了 PAH 中纤维化重塑的非侵入性可视化评估。
核心研究内容
动物模型验证:早期纤维化的时空关联
• 模型构建:采用野百合碱(MCT)诱导 PAH 大鼠模型,通过 MadicLab PET/CT 在注射后第 7、14、21 天动态追踪 18F-FAPI 摄取。
• 关键发现:
第 14 天心肌和肺组织的 18F-FAPI 摄取达峰值(SUVr 心肌 2.13±0.76),早于右心室收缩压升高(第 14 天显著升高)和胶原沉积加重(第 21 天达高峰)。
免疫荧光证实 FAPI 摄取与活化成纤维细胞标志物(波形蛋白)共定位,验证了成像信号的病理特异性。

图1:MCT大鼠肺动脉高压(PAH)进展及心肌和肺组织18F-FAPI摄取的时间进程。(A)动物实验示意图。(B)MCT诱导的PAH模型的系列连续18F-FAPI PET/CT图像(横断位和冠状位)。(C)右心室收缩压随PAH进展逐渐升高,从第14天起显示显著差异(采用Kruskal-Wallis检验)。(D)MCT大鼠不同时间点18F-FAPI摄取的变化(MCT组与对照组间采用双向方差分析)。对照组(Con)第7天和第14天:n=5;第21天:n=3(A-D)。*P<0.05,**P<0.01,ns=无显著差异。IP=腹腔注射;SUVR=标准化摄取值比率。

图2.:MCT大鼠右心室(RV)和肺外周肺动脉(PA)的纤维化模式。 (A)相应时间间隔内Masson三色染色的右心室和肺组织切片代表性图像(蓝色为胶原蛋白)。比例尺分别为20 μm和100 μm。 (B)纤维化的平面定量分析(Masson三色染色的蓝色区域占总组织表面积的百分比)显示,MCT大鼠右心室和肺外周肺动脉的纤维化程度逐渐增加。采用Kruskal-Wallis检验。对照组(Con)第7天和第14天:n=5;第21天:n=3(A和B)。*P<0.05,ns=无显著差异。

图3:MCT大鼠右心室(RV)和肺外周肺动脉(PA)的成纤维细胞活化蛋白(FAP)免疫荧光染色。 (A)相应时间间隔内右心室切片的FAP免疫荧光染色代表性图像(FAP,绿色;波形蛋白,红色;4',6-二脒基-2-苯基吲哚[DAPI],蓝色)。比例尺为50 μm。 (B)相应时间间隔内肺组织切片的FAP免疫荧光染色代表性图像(FAP,绿色;α-平滑肌肌动蛋白[α-SMA],红色;DAPI,蓝色)。比例尺为50 μm。 (C)右心室和肺外周肺动脉中的FAP表达在第14天达到峰值,第21天开始下降。对照组(Con)第7天和第14天:n=5;第21天:n=3。*P<0.05(Kruskal-Wallis检验);ns=无显著差异。
2. 临床研究:纤维化负荷与病情的量化关联
• 入组队列:38 例 PAH 患者(平均年龄 34±11 岁,女性占 65.8%),97.4% 患者的右心和肺动脉检测到异常 18F-FAPI 摄取。
• 功能关联:
摄取强度(SUVmax)与肺动脉压力(mPAP 57.2±16.9 mmHg)、WHO 功能分级呈正相关,与右心室功能指标呈负相关。
5 例随访患者中,3 例接受 PAH 靶向治疗后摄取降低,且临床症状改善,提示成像技术对治疗响应的监测潜力。

图 4. 胸部 PET/CT 图像的视觉定性评估和半定量分析
(A)肺动脉高压(PAH)患者的视觉评估结果。右心室游离壁(RVFW)和近端肺动脉(PPA)的 18F-FAPI 摄取阳性率最高(37/38,97%)。除心脏右侧和肺动脉外,左心室(LV)、左心房(LA)和肝脏也观察到 18F-FAPI 摄取。
(B 和 C)PAH 患者心肌和肺动脉的最大标准化摄取值(SUVmax)及靶本比(TBR)显著高于对照组。组间差异采用 Mann-Whitney U 检验计算。
(D)PAH 患者的代表性 18F-FAPI PET/CT 图像:
设备应用亮点
MadicLab PSA071 PET/CT 系统在研究中发挥关键作用:
• 高分辨率成像:精准捕捉肺动脉壁(薄至 0.5 mm)和心肌的早期纤维化信号。
• 定量分析能力:通过 SUV 比值和靶本底比(TBR)量化纤维化负荷,为病理关联提供数据支撑。
研究意义与展望
该研究首次证实 18F-FAPI PET/CT 结合 MadicLab 高分辨率成像可无创评估 PAH 纤维化进程,为早期诊断和治疗监测提供新工具。尽管需更大样本验证预后价值,但其在避免活检创伤和动态追踪疗效方面的优势,有望推动 PAH 诊疗向精准化、非侵入化方向发展。
论文链接:DOI: 10.2967/jnumed.124.268376
设备支持:MadicLab PSA071 PET/CT 系统(山东麦德盈华科技有限公司)







